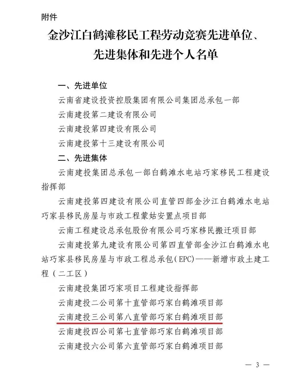
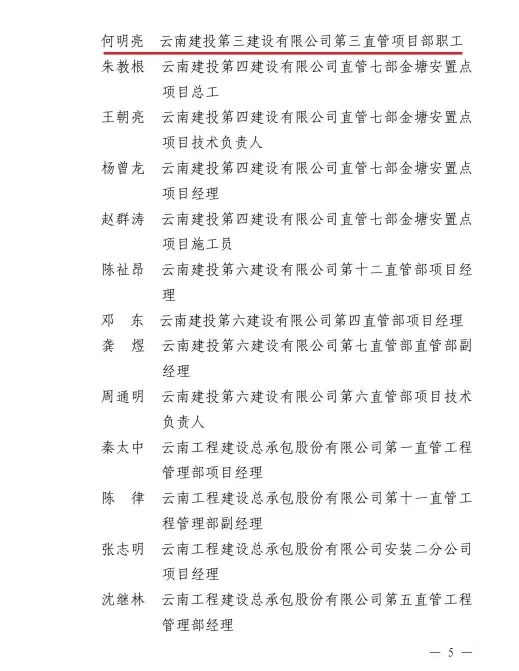
近日,云南省總工會和云南省建設投資控股集團有限公司聯合發文,通報表揚金沙江白鶴灘移民工程勞動競賽先進單位、先進集體及先進個人。公司第八直管項目部榮獲先進集體,公司總經理助理、第十一直管項目部經理施正東,第五直管項目部副經理張勇以及第三直管項目部項目經理何明亮榮獲先進個人。





自勞動競賽啟動以來,公司始終把該項目作為生產重點任務,多措并舉,黨政工團齊抓共管,項目部按照“七比一創一控一樹一防”競賽內容,深度融合云南建投集團“四保一控一樹”項目建設管理目標,持續掀起轟轟烈烈的大干快上、奮勇爭先的競賽熱潮。競賽中,第八直管項目部緊跟公司戰略部署,充分激發干部職工積極性和創造性,克服了時間緊、任務重、施工環境惡劣等重重困難,精心組織施工,嚴格過程質量控制,優質圓滿完成了負責的施工任務。同時,各參建單位團結協作、通力配合,涌現出了施正東、張勇、何明亮等先進典型人物。
據悉,巧家白鶴灘七里移民安置點工程總建筑面積490668m2,包含45棟高層住宅及相應的配套設施,現已順利完成施工任務并按時移交政府。
滇公網安備53010202000846